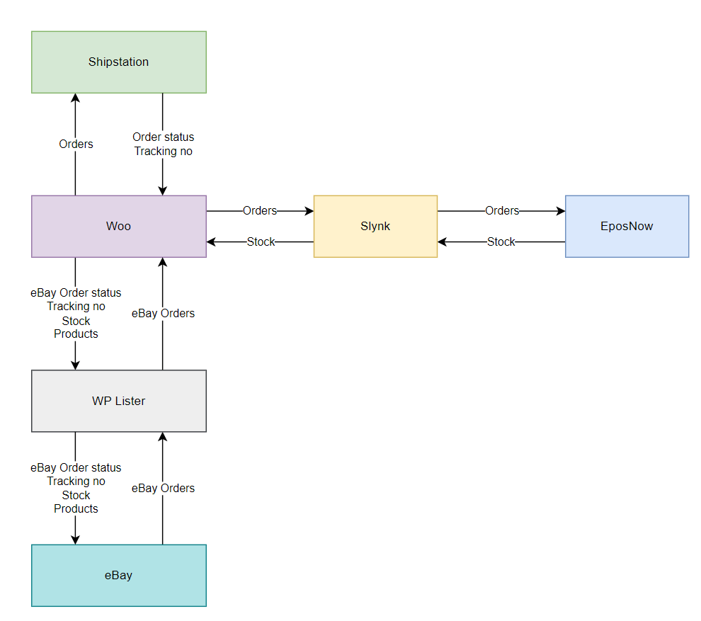
Using Shipstation with Slynk
Many of our customers use Shipstation to fulfill their online orders. Some also use WP Lister/Codisto or similar to link their Woo website with eBay/Amazon and keep all their stock in sync across EposNow/WooCommerce/Amazon/eBay.
The setup that works best for this is illustrated below:
